NEWS/COLUMN

ニュース&コラム

ニュース

一般事業主行動計画の公表について

この度株式会社ウェルネス医療情報センターは「一般事業主行動計画」を策定しましたのでお知らせいたします。

一般事業主行動計画とは

次世代育成支援対策推進法に基づき、企業が従業員の仕事と子育ての両立を図るための雇用環境の整備や、子育てをしていない従業員も含めた多様な労働条件の整備などに取り組むに当たって、(1)計画期間、(2)目標、(3)目標達成のための対策及びその実施時期を定めるものです。

一般事業主行動計画の策定・届出等について

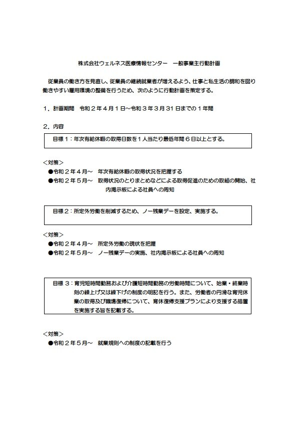
ウェルネス医療情報センターの取り組み

従業員の働き方を見直し、従業員の継続就業者が増えるよう、仕事と私生活の調和を図り働きやすい雇用環境の整備を行うため、次のように行動計画を策定します。

CONTACT

お問い合わせ・資料請求はこちら